مرکز تحقیقات صنایع انفورماتیک از طریق انجام آزمون، بازرسی و صدور گواهینامه محصول، ضمن کاهش ریسک و نشان دادن انطباق، اطمینان را در بازارهای جهانی ایجاد میکند.
مرکز تحقیقات صنایع انفورماتیک گواهینامههای محصول را برای تجهیزات الکتریکی و الکترونیکی مطابق با استانداردهای بینالمللی و ملی صادر میکند. خدمات صدور گواهینامه ما شامل تجهیزات الکتریکی و الکترونیکی، تجهیزات پزشکی الکتریکی، IT & ICT، لوازم خانگی، لیزر، EMC عمومی و خودرو و امنیت سایبری است.
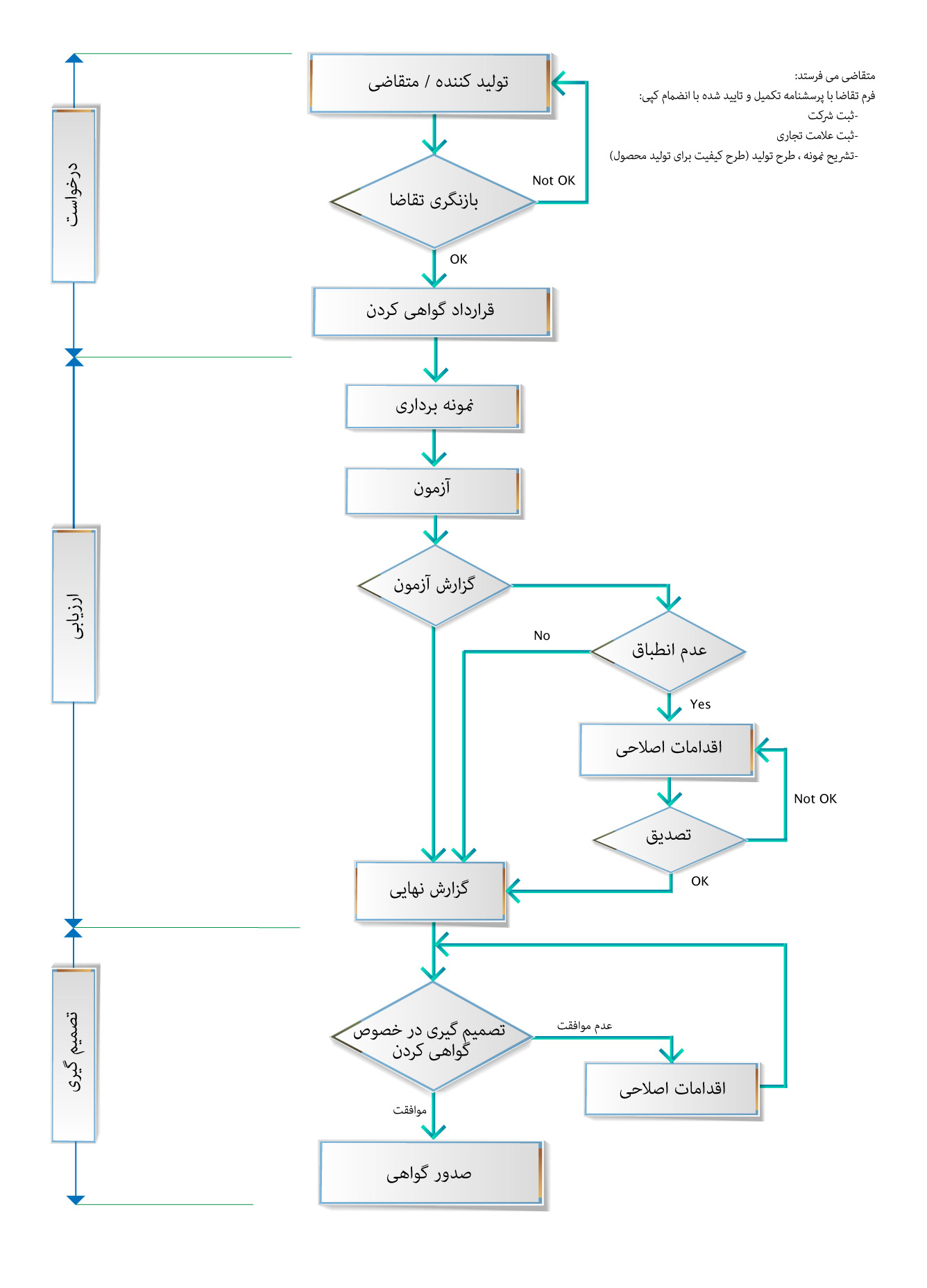
ما قادریم گواهینامه محصول را بر اساس تمام طرحهای بیان شده در استانداردهای ISO/IEC 17065 و ISO/IEC 17067 مانند طرحهای 1-الف، 1-ب و طرح 5 صادر کنیم. فرآیند هر طرح به شرح زیر است: